前段时间我们的「一页纸」讲透美 股 系列大受好评,有不少读者朋友私信我想进一步了解公司背后的产业趋势。
因此今天给大家带来「 一页纸」讲透产业趋势系列,本期的主角是 「储能行业」 。
与此同时, 9月16日出版的《求是》杂志把“反内卷”推到了新的高度,利好价格杀跌的储能企业。
我会借助AlphaEngine的帮助,帮你跨越投资研究的信息鸿沟,把握储能行业的最新趋势。
2025年2月发布的“136号文”正式取消了新能源项目的强制配储要求,标志着行业发展逻辑的重构,政策重心转向通过市场化机制激发储能的内生价值。
9月12日,国家发展改革委、国家能源局印发《新型储能规模化建设专项行动方案(2025—2027年)》的通知。
行动方案明确储能装机总体目标,2027年全国新型储能装机规模达到180GW以上,带动项目直接投资约2500亿元。
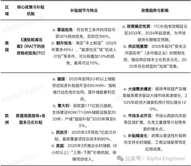
与国内不同,海外储能 市场增长由强力政策驱动,增长潜力明确。美国市场在《通胀削减法案》(IRA)提供的长期税收抵免激励下,具备强劲的内生增长动力,短期内受“301关税”调整预期影响,2025年或将迎来一波抢装潮。欧洲市场则在《可再生能源指令》(RED III)的指引下,为实现2030年宏大的风光装机目标,正大规模规划和启动大型储能项目,以应对高比例可再生能源并网带来的电网稳定性挑战。这些宏观政策为中国储能产业链出海提供了广阔的市场空间和确定性需求。

当前储能技术正处于深刻的变革期,整体呈现“锂系技术主导、非锂技术加速突破、长时储能逐步崛起 ”的发展格局。
标志性事件是,2024年中国锂离子电池累计装机占比首次达到55.2%,正式超过长期占据主导地位的抽水蓄能(42.4%),显示出电化学储能在灵活性和应用广度上的强大竞争力。


电芯技术迭代路径明确,正呈现出显著的大容量化趋势,以314Ah及以上容量为代表的大电芯正加速渗透,成为降本增效的核心方向。
展望未来,随着钠离子电池在成本敏感型市场加速渗透,以及液流电池、压缩空气等长时储能技术在政策支持下逐步迈向商业化,储能技术路线将更趋多元,以满足不同时间尺度的能源调节需求。
全球储能市场正处于高速增长通道 :核心驱动力源于可再生能源渗透率提升带来的电网稳定性需求、持续的政策支持以及储能系统成本的下降。据预测,2025年至2030年全球储能装机需求的复合年均增长率(CAGR)将达到约19%。

具体来看,2025年全球储能装机需求预计将达到288.2GWh,同比增长 39%;至2030年,这一数字预计将攀升至826.4GWh,对应电池出货量高达1103GWh。

这一强劲增长预示着储能作为支撑新型电力系统的关键环节,其市场空间正在被加速打开。
全球储能市场呈现显著的区域分化格局:2024-2025年,装机量仍主要集中在中国、美国、欧洲三大传统市场,三者合计占据全球绝大部分份额。然而,市场的增长动力正发生结构性转变,以中东、拉美为代表的新兴市场凭借其惊人的增长潜力,正加速崛起为全球市场的新增长引擎。

中东北非和拉美市场预计将在2025年实现数倍的爆发式增长,预测增速分别高米乐 登录入口达500%和113%。
中东地区得益于沙特、阿联酋等国大规模储能项目规划,拉美则受益于智利等国丰富的项目储备,二者正成为驱动全球储能市场增长的核心增量。
与此同时,欧洲市场在2025年增速预计将显著反弹至69%,成为成熟市场中的增长亮点;而中国市场在维持巨大体量的同时,增速将有所放缓,转向更为稳健的增长模式。
2025年上半年,中国储能企业出海业务呈现爆发式增长,1-6月海外订单总规模高达163GWh,同比激增246%。这一增长伴随着显著的区域重心转移,市场正从传统的欧美市场向新兴市场快速倾斜。数据显示,2025年1-5月,仅中东、澳洲、东亚三地的订单合计已近90GWh,产值约600-700亿元,其中中东和澳洲已成为中国企业出海最主要的增量市场。这里以阳光电源和海博思创两家公司为例:
阳光电源 (Sungrow) :作为全球第二、欧洲第一的储能系统集成商,其成功源于领先的全球化战略。公司通过在印度、泰国建立合计25GW的海外生产基地,并设立超过20家分支机构和520余家服务网点,构建了强大的全球交付与服务网络,有效抵御供应链风险。2025年上半年,其海外储能装机量高达58.8GWh,同比增长74%,市场拓展成效米乐 登录入口显著。
海博思创 (HyperStrong) :作为国内领先的系统集成商,海博思创正加速出海。其海外收入从2021年的数十万元激增至2024年的5.39亿元,并以欧洲为战略突破口,与Repono达成协议,在2027年前共同推进1.4GWh项目。公司通过在法兰克福、悉尼设立区域总部,并与施耐德电气、Fluence等国际巨头合作,快速构建本地化运营能力,目标在2027年将海外出货占比提升至30%以上。
储能产业链结构清晰,可划分为上、中、下游三个核心部分。上游主要为原材料及设备供应,其成本与技术直接决定中游产品的竞争力;中游聚焦于核心设备的生产与系统集成,是产业链的技术枢纽;下游则面向多元化的应用场景,是实现储能价值的终端环节。具体来看,中游的核心组件技术壁垒较高,包括将电芯集成为模组/电箱的电池PACK、负责监控与保护的电池管理系统(BMS)、实现交直流转换的储能变流器(PCS)以及进行系统级调度与优化的能量管理系统 (EMS)。下游应用则主要分为电源侧(如新能源强制配储、火电联合调频)、电网侧(如独立储能电站参与 电网调峰)和用户侧(如工商业峰谷价差套利及户用光储系统)三大场景。

上游原材料 :储能产业链上游核心原材料价格在经历前期深度调整后,于2025年下半年进入企稳回升通道,碳酸锂、六氟磷酸锂及钴等关键材料的未来价格走势,将直接决定电芯环节的成本曲线与盈利空间。


目前上游原材料价格上涨已开始向中游传导。主流品牌电芯价格自2025年7月起已环比上调5%-10%,涨幅约0.03-0.04元/Wh 。
然而,成本传导并非完全顺畅。在系统集成环节,由于市场竞争激烈,集成商对大型央国企客户的议价能力受限,电池涨价幅度接近0.03元/Wh时,实际仅能向上疏导0.01-0.015元/Wh的成本压力,部分利润被挤压。
储能系统集成 :全球储能系统集成商出货量排名中,特斯拉(Tesla)、阳光电源、中车株洲所、Fluence、海博思创、远景能源、Powin等企业位居前列,中国企业占据重要地位。在国内市场,客户结构以央国企为主,华电集团、中核集团等前十大业主合计定标规模达46.90GW,占总集采规模的66.19%,显示出大型能源集团在市场需求中的主导作用。专业系统集成商如海博思创、中车株洲所等,凭借其全流程解决方案能力,在市场中占据一席之地。
储能锂电池 :国内储能锂电池市场竞争加剧,市场份额正从头部厂商向二线月数据,龙头企业市占率出现下滑,而二线厂商份额显著提升,具体表现如下:

这种变化凸显了市场竞争的白热化。尽管市场份额受到挤压,但宁德时代、亿纬锂能等龙头企业凭借技术和供应链优势,其盈利水平仍较二线个百分点。
储能变流器(PCS) :PCS是储能系统的核心“大脑”,该环节的竞争主要由具备深厚电力电子技术积累的厂商主导。
1)国内厂商:阳光电源、科华数据、华为、上能电气、固德威、许继电气、盛弘股份等企业,它们凭借在光伏逆变器等领域的技术和渠道优势,成功切入并占据储能PCS市场的重要份额。
2)国际厂商:ABB、特斯拉、西门子等传统电力设备巨头,主要占据技术壁垒较高的高端市场。这些厂商通过其在交直流变换、电网适应性及系统控制方面的核心技术,构成了储能产业链中不可或缺的关键一环。
自2025年下半年起,储能电芯市场价格已确认走出底部,迎来明确的上涨拐点。
价格上行的核心驱动力源于产业链供需格局的根本性逆转,头部电芯企业排产饱和,交货周期延长,市场已从去库存阶段全面转向供不应求的紧平衡状态,有力支撑了价格持续修复。
与电芯环节同步,PCS(储能变流器)价格亦在2025年7月迎来关键拐点,这是自2024年以来的首次行业性提价。
数据显示,7月PCS价格环比上调5%-10% ,其中,集中式PCS的均价已由前期的低位回升至0.07元/W。
PCS作为储能系统的核心部件,其价格上调进一步印证了全产业链景气度的回暖。这一变化反映出在下游需求旺盛的拉动下,优质PCS产能同样趋于紧张,议价能力开始向制造端转移。
电芯与PCS两大核心部件的“量价齐升”,标志着储能产业链的盈利拐点已经确立,对下游系统集成环节的利润修复构成了直接推动。
尽管在长单集采市场,由于竞争激烈,集成商向上游成本的传导仍面临一定压力,但在散单及部分议价能力较强的项目中,利润空间已得到实质性改善。
价格拐点的形成,从根本上扭转了此前行业“增收不增利”的困局,为产业链相关企业的业绩增长和估值修复打开了向上通道。