近期,深圳艾为电气技术股份有限公司(下称“艾为电气”)冲刺创业板IPO。此次IPO,艾为电气拟募资9.3亿元用于新能源汽车高压控制部件智能制造基地、研发中心等,其保荐机构为中金公司。
公开信息显示,艾为电气主营业务为新能源汽车热管理高压控制器产品的研发、销售,直接客户为整车厂的电动压缩机及PTC一级供应商(Tier1),产品最终应用于吉利、理想、奇瑞、广汽等新能源车企。
尽管艾为电气自称为国内最大的新能源汽车热管理高压控制器第三方供应商,但其亦面临着产品单价米乐 登录入口下滑、客户集中度高等风险。根据艾为电气披露的首轮审核问询函回复,公司行业地位、业绩可持续性等问题亦遭到监管关注。
除此之外,艾为电气还曾因财务数据造假被财政部点名。据处罚书,财政部在2023年对深圳市巨源立德会计师事务所执业质量等情况开展检查,发现该所审计的客户之一艾为电气2022年的财务数据存在多处虚减或虚增的情况。
根据供应商在产业链中所处位置,艾为电气将热管理高压控制器供应商分为能自研控制器的Tier1(包括弗迪科技、奥特佳等),以及向Tier1提供热管理高压控制器的第三方控制器供应商(包括公司、上海金脉、儒竞科技等)。
在招股书中,艾为电气自称行业领先,其援引数据亦显示,2024年热管理高压控制器在第三方供应商中的市场份额排名第一。细分产品中,电动压缩机控制器以约13.35%的市占率位列第一,PTC控制器则以约5.23%的市占率排名第二。
具体而言,艾为电气列出的电动压缩机控制器、PTC控制器行业的主要参与者中,不乏儒竞科技、联合动力、威迈斯、富特科技等上市公司,这些公司亦被艾为电气列为同行可比公司,但经比对,这种可比性或存在疑问。

500)this.width=500 align=center hspace=10 vspace=10 alt=艾为电气创业板IPO:大客户依赖存风险,曾卷入财务造假风波清流IPO>
500)this.width=500 align=center hspace=10 vspace=10 alt=艾为电气创业板IPO:大客户依赖存风险,曾卷入财务造假风波清流IPO
清流工作室注意到,艾为电气与其同行在产品类型、下游应用、产业链地位等方面均存在差异。按照艾为电气的说法,公司仅与蓝海华腾、儒竞科技在产品类型、应用功能一致,与其他公司产品类型、应用功能差异较大,可比性较低。
然而进一步梳理得知,上述被艾为电气视为可比性较强的同行,如儒竞科技(2023年上市),并未在自身招股书或公告中将艾为电气列为可比公司。据艾为电气招股书,儒竞科技的控制器产品市占率达12.74%,仅次于公司。
不难看到,相对同行,艾为电气产品类型相对单一,热管理高压控制器产品报告期内贡献收入占比均超99%。相较之下,同行儒竞科技还涉及暖通空调及冷冻冷藏设备领域,联合动力也有布局车载电源、电驱领域等。
这也导致艾为电气的营收规模远低于同行。报告期内,其营收仅为数亿元不等,而同行中联合动力的营收已达上百亿元,富特科技、威迈斯等企业的收入也在数十亿元级别。
清流工作室注意到,在艾为电气招股书中,联合动力的控制器产品市占率在2024年排名第五,市占率仅1.54%,但在联合动力的招股书中,其电控(电机控制器)产品在2024年的市场份额约为10.7%,在第三方供应商中排名第一。

500)this.width=500 align=center hspace=10 vspace=10 alt=艾为电气创业板IPO:大客户依赖存风险,曾卷入财务造假风波清流IPO>
500)this.width=500 align=center hspace=10 vspace=10 alt=艾为电气创业板IPO:大客户依赖存风险,曾卷入财务造假风波清流IPO
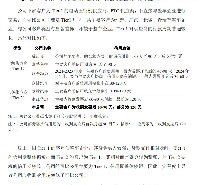
另外值得注意的是,在产业链地位上,艾为电气与同行亦不在一个层级。艾为电气在解释其应收账款周转率与同行差异时称,公司的主要客户为Tier1(整车厂的电动压缩机供应商、PTC供应商),不直接与整车企业交易;
而可比公司主要为TIER1,其主要客户为整车企业,整车企业资金实力强,货款支付及时,因此其信用期整体较短。也就是说,艾为电气在供应链的地位(Tier2)实际上低于同行(Tier1)。

500)this.width=500 align=center hspace=10 vspace=10 alt=艾为电气创业板IPO:大客户依赖存风险,曾卷入财务造假风波清流IPO>
500)this.width=500 align=center hspace=10 vspace=10 alt=艾为电气创业板IPO:大客户依赖存风险,曾卷入财务造假风波清流IPO
从业绩来看,尽管艾为电气的营收、净利润在报告期内均实现了增长,但这主要得益于前五大客户的贡献。招股书显示,公司报告期内向前五大客户销售额合计占比达97.85%、93.31%及84.52%,客户较为集中且多为Tier1。
艾为电气解释称,公司客户集中度高主要原因为下游Tier1竞争格局较为集中。艾为电气亦称,若公司主要客户的经营状况发生重大不利变化、采购策略进行重大调整等导致对公司产品的需求下降,则可能导致公司订单相应减少。
值得注意的是,艾为电气的前五大客户中还包括其同行竞争对手。根据问询回复函,2023年,关联方上海金脉电子(英恒科技控股)作为客户、供应商,向艾为电气贡献了达2718.27万元收入。
根据招股书披露,上海金脉电子与艾为电气同为第三方控制器供应商,为竞争对手关系。2024年,上海金脉电子在中国新能源汽车PTC控制器市场占有率为16.10%,在第三方供应商中排名第一。
此外,清流工作室还注意到,在依赖Tier1客户的同时,艾为电气还存在被Tier1整合或替代的风险。为此,公司被指未充分披露行业竞争风险,且招股书在“特别风险提示”部分披露的内容过于笼统、简略。

500)this.width=500 align=center hspace=10 vspace=10 alt=艾为电气创业板IPO:大客户依赖存风险,曾卷入财务造假风波清流IPO>
500)this.width=500 align=center hspace=10 vspace=10 alt=艾为电气创业板IPO:大客户依赖存风险,曾卷入财务造假风波清流IPO
对此,深交所要求艾为电气结合电动汽车电动压缩机及PTC控制器供应模式的演变历程,以及Tier1厂商在选择自研或外购控制器时的关键考量因素,具体说明公司等第三方控制器供应商是否面临被整合或替代的风险。
按照艾为电气的说法,新能源汽车发展初期,市场由法雷奥等具备系统集成和控制器自研能力的国际Tier1供应商主导。随着国内市场快速成长,本土Tier1崛起,供应模式逐步分化为自研控制器和专注总成制造并外购控制器的两类企业。
近年来,如艾为电气等第三方电控供应商凭借技术专注和规模效应优势,市场份额持续增长,不仅外购控制器的Tier1采购策略趋于稳定,部分原以自研为主的国际Tier1也开始转向与第三方合作,进一步巩固第三方供应商市场地位。
因此,艾为电气虽然承认了公司等第三方供应商存在被下游Tier1整米乐 登录入口合或替代的风险,但鉴于技术能力与开发效率、质量与可靠性保障及成本竞争力等因素,被下游替代的相关风险较小。
不过同行联合动力(TIER1)在其2025年发布的公告指出,部分主机厂为稳定供应链、控制成本和协同开发,正通过自建产线或设立子公司等方式布局动力系统。因此,独立第三方供应商需进一步打造技术和制造能力壁垒以扩大市米乐M6 m6米乐场份额。

500)this.width=500 align=center hspace=10 vspace=10 alt=艾为电气创业板IPO:大客户依赖存风险,曾卷入财务造假风波清流IPO>
500)this.width=500 align=center hspace=10 vspace=10 alt=艾为电气创业板IPO:大客户依赖存风险,曾卷入财务造假风波清流IPO
联合动力亦在其招股书中表示,公司计划推出更高智能化的第六代电驱系统,并将热管理控制器等部件纳入集成范围。据其披露,独立第三方供应商在新能源车动力系统零部件中的市场份额正逐年下降。
2025年1月,财政部对艾为电气曾经的审计机构巨源立德会计所出具行政处罚决定书。该决定书指出,巨源立德所在审计艾为电气2022年财务报表时未实施必要的审计程序,编造事由出具虚假审计报告。
处罚报告显示,艾为电气2022年多项财务数据存在虚假记载,如虚减货币资金1375.96万元(虚减比例高达89%);虚减应收账款2024.70万元(虚假比例达25%);虚减应付股利3800万元(虚假比例达100%)等。
而尽管艾为电气此次IPO的审计机构已更换为信永中和,但招股书中公司2022年的部分财务数据仍与财政部披露版本存在百万元级别差异;
例如,2022年应收账款财政部披露为8098.81万元,但招股书为7870.47万元;研发费用财政部为1776.14万元,招股书为1151.24万元;其他应付款财政部为916.85万元,招股书为174.73万元。在招股书或问询回复公告中,艾为电气均未主动提及上述问题。
此外值得注意的是,艾为电气的实际控制人梁向辉在此期间还曾与公司早期发起股东韩光因股权代持问题引发纠纷。对此,深交所要求艾为电气披露相关事项是否影响公司股权清晰及控制权稳定性,是否构成此次上市申请的实质障碍。
根据公告,2017年10月公司设立时,梁向辉为专注技术研发,委托韩光代持95%股权(韩光名义持股100%,实际仅持5%)。2021年,因引入外部投资者需还原真实持股,韩光转回其所有代持股权,后又于当年10月转让其实际持有5%股权。
艾为电气未披露韩光为何最终将其全部股权转让。同时,由于韩光拒绝配合中介访谈或出具说明,梁向辉为此就确认代持关系提起了仲裁和诉讼,并请求法院判令其无需向韩光支付相应的股权转让款。截至目前,相关程序尚未完结。
据了解,梁向辉选择韩光代持,是基于韩光曾在武汉市工程科学技术研究院计算机所及武汉新科谷技术股份有限公司(下称“新科谷”)工作的背景,具备多年管理工作经验,能够在公司经营管理中与其互补;
尽管双方基于信任关系未签订书面协议,但值得注意的是,在上述新科谷(韩光曾担任董事、董秘)的公告中,艾为电气仅被描述为韩光的控股企业,至于上述代持安排,公告中并未提及。

500)this.width=500 align=center hspace=10 vspace=10 alt=艾为电气创业板IPO:大客户依赖存风险,曾卷入财务造假风波清流IPO>
500)this.width=500 align=center hspace=10 vspace=10 alt=艾为电气创业板IPO:大客户依赖存风险,曾卷入财务造假风波清流IPO