中商情报网讯:电力设备是指在电力系统中进行输配电、变换电压、保护和控制等工作的设备。根据在电力系统中的作用和功能,电力设备通常分为一次设备和二次设备。作为电力系统的核心组成部分,电力设备在电能的生产、传输、分配和控制中发挥着至关重要的作用。随着技术的不断进步和市场的不断扩大,电力设备行业将迎来更加广阔的发展前景。
电力设备产业链上游为原材料及仪器供应,主要包括钢材、电子元器件、有色金属、仪器仪表、绝缘件、橡胶塑料等;中游为电力设备制造,分为电力一次设备和电力二次设备;下游应用于火力发电、风力发电、水力发电、光伏发电、核能发电、生物质能发电等领域。

随着工业生产稳步回升,国内制造业用钢需求上升,我国钢材产量呈现平稳增长的趋势。中商产业研究院发布的《2024-2029年中国钢材行业市场分析及发展趋势预测报告》显示,2023年中国钢材累计产量达13.63亿吨,较上年增长1.67%。中商产业研究院分析师预测,2024年中国钢材产量将达到14.05亿吨。

有色金属通常指除铁、铬、锰及其合金以外的所有金属及其合金,包括铜、锌、铝、锡、铅、镍、钴等。受市场需求等因素的影响,中国有色金属的产量保持增长态势。中商产业研究院发布的《2024-2029年中国新型有色金属合金材料行业市场发展现状及潜力分析研究报告》显示,2023年中国十种有色金属产量达到7469.8万吨,较上年增长10.27%。中商产业研究院分析师预测,2024年中国十种有色金属产量将达到7943.3万吨。

目前,中国有色金属企业主要包括铜陵有色、江西铜业、紫金矿业、云南铜业等。销售布局大多在国内,具体如图所示:

近年来,随着电力、电器、电子、通讯和家电等行业的快速发展,我国绝缘材料产品产量持续增长。中商产业研究院发布的《2024-2029年中国绝缘材料行业市场发展监测及投资战略咨询报告》显示,2023年中国绝缘材料产量达到约254.51万吨,近五年年均复合增长率达4.16%。中商产业研究院分析师预测,2024年中国绝缘材料产量将达到265.10万吨。

在绝缘材料行业中,一些企业已经崭露头角,成为行业的龙头企业,如华正新材、中研股份、东材科技等都是绝缘材料行业的知名企业,他们在产品研发、生产和销售等方面都具有较强的实力。具体如图所示:

我国仪器仪表产业规模稳步增长,已培育出一批龙头企业和专精特新企业。中商产业研究院发布的《2024-2029年中国仪器仪表行业市场前景预测与发展趋势研究报告》显示,2023年中国仪器仪表制造业实现营收1.01万亿元,正式进入万亿元时代。中商产业研究院分析师预测,2024年中国仪器仪表制造业营收将达到1.04万亿元。

电子元器件是现代电子工业的基础,几乎涉及到国民经济各个工业部门和社会生活各个方面,下游应用领域十分广泛,我国电子元器件行业整体呈现市场规模大、增长速度快的特征。中商产业研究院发布的《2024-2029年中国电子元器件行业市场前景预测及未来发展趋势研究报告》数据显示,我国电子元器件市场规模由2017年的6.89万亿元增长至2022的14.93万亿元,复合年均增长米乐 登录入口率为16.7%,2023年全年约为17.18万亿元。中商产业研究院分析师预测,2024年市场规模将继续增长至18.91万亿元。

电力设备的应用贯穿整个电力产业链,为电力工业的发展提供了基础性支撑。随着可再生能源装机规模持续增长以及电力装备智能化进程不断加快,我国电力装备产业规模不断扩大。中商产业研究院发布的《2024-2029年中国电力设备市场需求预测及发展趋势前瞻报告》显示,2023年中国电气机械和器材制造业营业收入达到11.01万亿元,累计增长9.6%。中商产业研究院分析师预测,2024年中国电气机械和器材制造业营业收入将达到12.53万亿元。

发电机将机械能转换为电能,是电力系统的核心设备之一。近年来随着用电需求不断增加,全国发电机组产量快速增长。中商产业研究院发布的《2024-2029年中国电力设备市场需求预测及发展趋势前瞻报告》显示,2023年中国发电机组产量达23442.7万千瓦,较上年增长27.61%。中商产业研究院分析师预测,2024年中国发电机组产量将达到25693.88万千瓦。

变压器是利用电磁感应的原理来改变交流电压的装置,包括运行在主干电网的电力变压器和运行在终端的配电变压器两大部分。中商产业研究院发布的《2024-2029年中国变压器行业发展研究报告》显示,2022年变压器产量约为19.48亿千伏安,同比增长5.1%,2023年产量约为20.75亿千伏安。随着我国各地特高压项目相继落地,中商产业研究院分析师预测,未来几年我国电力变压器市场将持续增长,2024年变压器产量将达21.63亿千伏安。

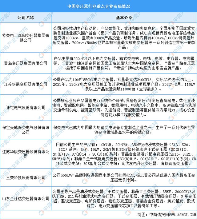
目前中国变压器行业市场集中度较低,市场格局较为分散,重点企业包括特变电工沈阳变压器集团有限公司、青岛变压器集团有限公司、江苏华鹏变压器有限公司、许继电气股份有限公司、保定天威保变电气股份有限公司、江苏华辰变压器股份有限公司、三变科技股份有限公司、山东金仕达变压器有限公司。具体如图所示:

电容器是储存电量和电能(电势能)的元件。一个导体被另一个导体所包围,或者由一个导体发出的电场线全部终止在另一个导体的导体系,称为电容器。中商产业研究院发布的《2024-2029年中国电容器产业调研及发展趋势预测报告》显示,2023年中国电容器市场规模约为1321.53亿元,同比增长5.72%。中商产业研究院分析师预测,2024年中国电容器市场规模将增长至1380亿元。

电线电缆作为电力传输和分配的核心组件,在全球范围内的需求确实呈现出不断增长的趋势。中商产业研究院发布的《2024-2029年中国电线电缆行业调研及发展战略研究预测报告》显示,2023年我国电线%。未来,随着可再生能源的发展和智能电网的建设,电线电缆需求将不断增长。中商产业研究院分析师预测,2024年我国电线万千米。

目前,电力设备行业的上市企业数量众多,涵盖了发电设备、电网设备等多个领域。2024年上半年,中国电力设备上市企业的经营情况呈现出积极向好的态势,特变电工、晶科能源、通威股份、闻泰科技、东方电气、正泰电器、国电南瑞、中国西电等企业营收超百亿元。

近年来,随着可再生能源技术的不断进步和应用,中国发电装机容量持续增长。中商产业研究院发布的《2024-2029年中国电力行业深度分析及供需格局预测研究报告》显示,2023年全国累计发电装机容量为29.2亿千瓦,同比增长13.9%。截至2024年7月底,全国累计发电装机容量31.03亿千瓦,同比增长14.0%。

随着国家政策对可再生能源发展的大力扶持,中国风力发电装机容量呈现快速增长的态势。中商产业研究院发布的《2024-2029年中国风力发电行业调研及发展趋势前瞻报告》显示,2023年全国风力发电累计装机容量44134万千瓦,同比增长20.7%。2024年1-7月,全国风力发电累计装机容量47053万千瓦,同比增长19.8%。

近年来,在“双碳”战略目标下,我国光伏行业得到迅速发展,光伏装机容量快速上升。中商产业研究院发布的《2024-2029年中国太阳能光伏发电产业深度分析及发展趋势研究预测报告》显示,2023年全国太阳能光伏发电累计装机容量60949万千瓦,同比增长55.2%。截至2024年7月底,全国太阳能光伏发电装机容量约73557万千瓦,同比增长49.8%。

更多资料请参考中商产业研究院发布的《中国电力设备行业市场前景及投资机会研究报告》,同时中商产业研究院还提供产业大数据、产业情报、行业研究报告、行业白皮书、行业地位证明、可行性研究报告、产业规划、产业链招商图谱、产业招商指引、产业链招商考察&推介会、“十五五”规划等咨询服务。